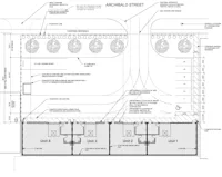
This newly constructed industrial building was completed in November 2021 and boasts unit sizes of 1,470 sf or 1,970 sf. It features 12' wide by 14' high overhead doors and 120-208v, 200-amp (3-phase) power. Zoned M2, the property provides seamless access to Downtown via Provencher or Marion and quick routes out of the city via Lagimodiere.
The lease includes two dedicated parking stalls, with additional parking and outdoor storage options available. Positioned along a high-traffic stretch of Archibald, this building offers exceptional branding visibility for businesses looking to make an impact.
Call Megan for more information: 204-226-2423





